GM Service Manual Online
For 1990-2009 cars only
Figure 1:

Manual Transmission Starting


Object Number: 181993  Size: FS
OBD II Symbol Description Notice
Handling Electrostatic Discharge Sensitive Parts Notice
Handling Electrostatic Discharge Sensitive Parts Notice
2.2L Engine Charging
Engine Electrical Components
Starting System Operation
Automatic Transmission Starting
Figure 2:

Automatic Transmission Starting


Object Number: 181996  Size: FS
OBD II Symbol Description Notice
Handling Electrostatic Discharge Sensitive Parts Notice
Handling Electrostatic Discharge Sensitive Parts Notice
2.2L Engine Charging
Engine Electrical Components
Starting System Operation
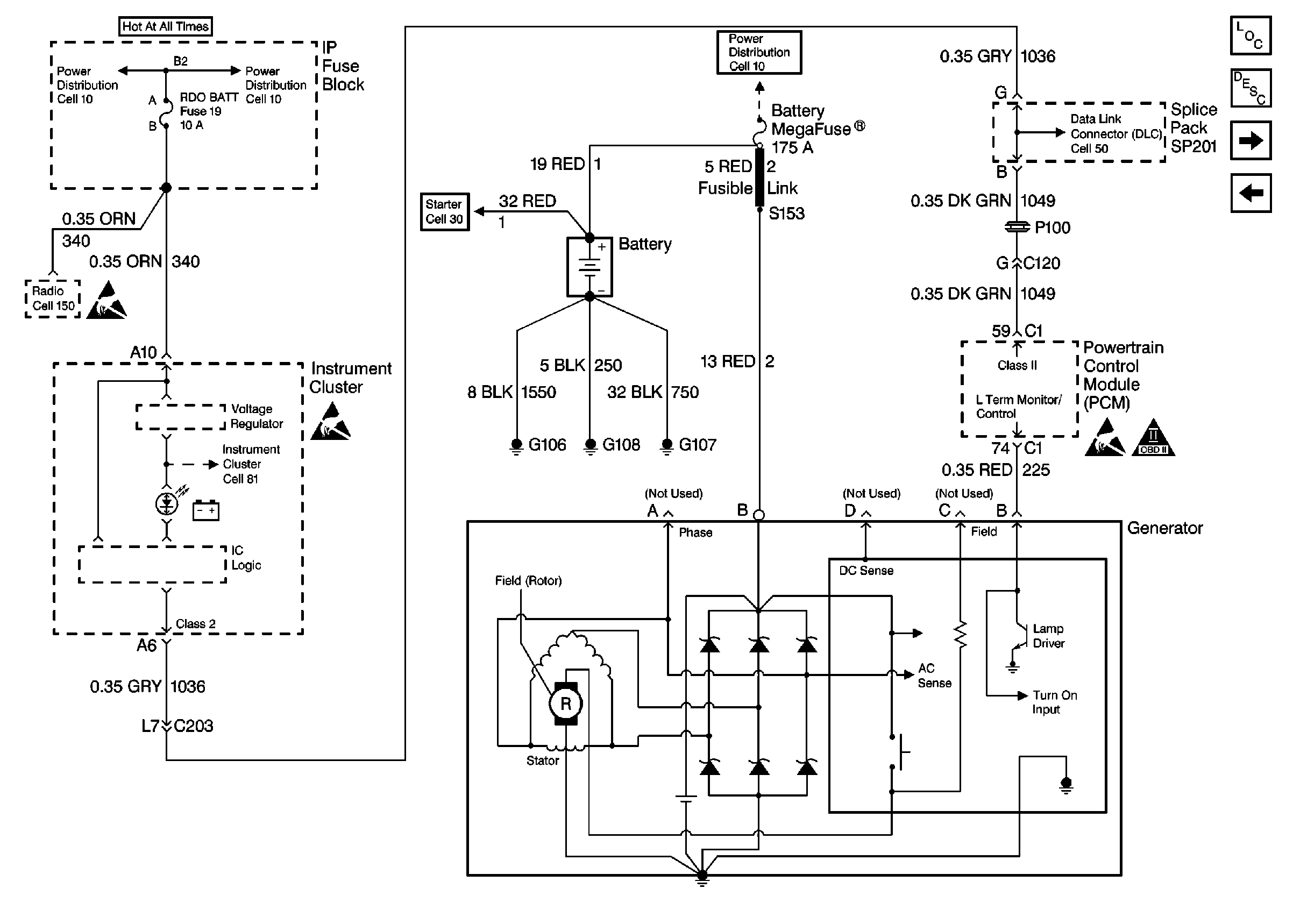
2.2L Engine Charging
Manual Transmission Starting
Figure 3:

2.2L Engine Charging


Object Number: 181998  Size: FS
Handling Electrostatic Discharge Sensitive Parts Notice
Manual Transmission Starting
Handling Electrostatic Discharge Sensitive Parts Notice
Handling Electrostatic Discharge Sensitive Parts Notice
OBD II Symbol Description Notice
Engine Electrical Components
Charging System Operation
4.3L Engine Charging
Automatic Transmission Starting
Figure 4:

4.3L Engine Charging


Object Number: 181999  Size: FS
Handling Electrostatic Discharge Sensitive Parts Notice
Handling Electrostatic Discharge Sensitive Parts Notice
Manual Transmission Starting
Handling Electrostatic Discharge Sensitive Parts Notice
OBD II Symbol Description Notice
Engine Electrical Components
Charging System Operation
2.2L Engine Charging