GM Service Manual Online
For 1990-2009 cars only
Figure 1:

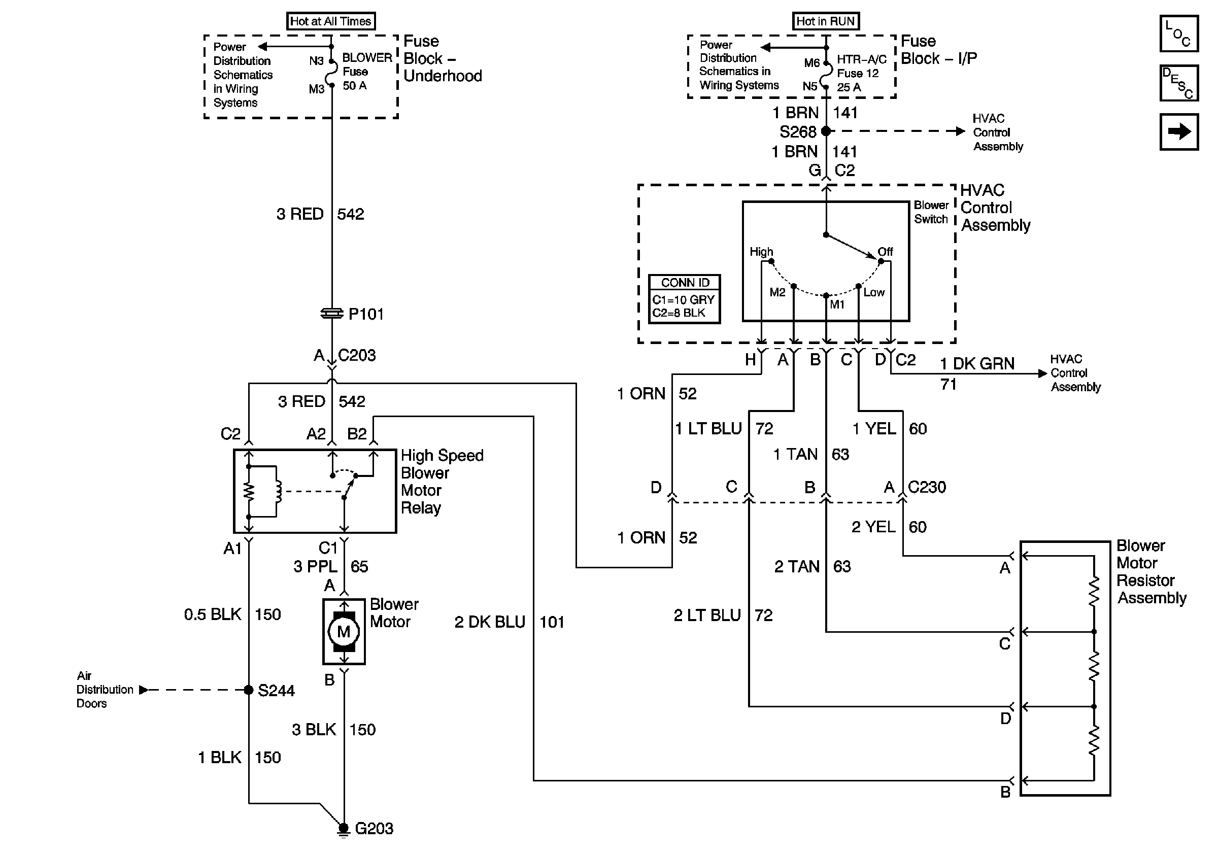
Blower Control (with Air Conditioning)


Object Number: 650699  Size: FS
Master Electrical Component List
Air Delivery Description and Operation
HVAC Control Module
Battery and Underhood Fuse Block
ABS, Blower, Stop-Haz, and IGN B Fuses and Ignition Switch
HVAC Control Module
HVAC Control Module
HVAC Air Door Controls
Figure 2:

HVAC Control Module


Object Number: 650695  Size: FS
Master Electrical Component List
Air Delivery Description and Operation
HVAC Air Door Controls
Blower Control (with Air Conditioning)
ABS, Blower, Stop-Haz, and IGN B Fuses and Ignition Switch
HVAC Air Door Controls
HVAC Air Door Controls
HVAC Air Door Controls
G200
Air Conditioning Compressor Control (L65)
Air Conditioning Compressor Control (L18)
HVAC Air Door Controls
Figure 3:

Air Door Circuits


Object Number: 650696  Size: FS
Master Electrical Component List
Air Delivery Description and Operation
Air Conditioning Compressor Control (L18)
HVAC Control Module
Blower Control (without Air Conditioning)
G105, L18, All except Ignition Coils
G105 and G106 (L65)
HVAC Control Module
HVAC Control Module
HVAC Control Module
Figure 4:

Air Conditioning Compressor Control (L18)


Object Number: 650697  Size: FS
Master Electrical Component List
Air Temperature Description and Operation
Air Conditioning Compressor Control (L65)
HVAC Air Door Controls
HVAC Control Module
IGN-E and ENG I Fuses - Gas
IGN A Fuse and Ignition Switch
Battery and Underhood Fuse Block
G105, L18, All except Ignition Coils
Figure 5:

Air Conditioning Compressor Control (L65)


Object Number: 650698  Size: FS
Master Electrical Component List
Air Temperature Description and Operation
Blower Control (without Air Conditioning)
Air Conditioning Compressor Control (L18)
Battery and Underhood Fuse Block
IGN A Fuse and Ignition Switch
IGN-E Fuse - Diesel
HVAC Control Module
G105 and G106 (L65)
Figure 6:

Blower Control (without A/C)


Object Number: 650692  Size: FS
Battery and Underhood Fuse Block
ABS, Blower, Stop-Haz, and IGN B Fuses and Ignition Switch
Brake, Cruise, SEO TP-2, and Htr-A/C Fuses
Master Electrical Component List
Air Delivery Description and Operation
Air Conditioning Compressor Control (L65)