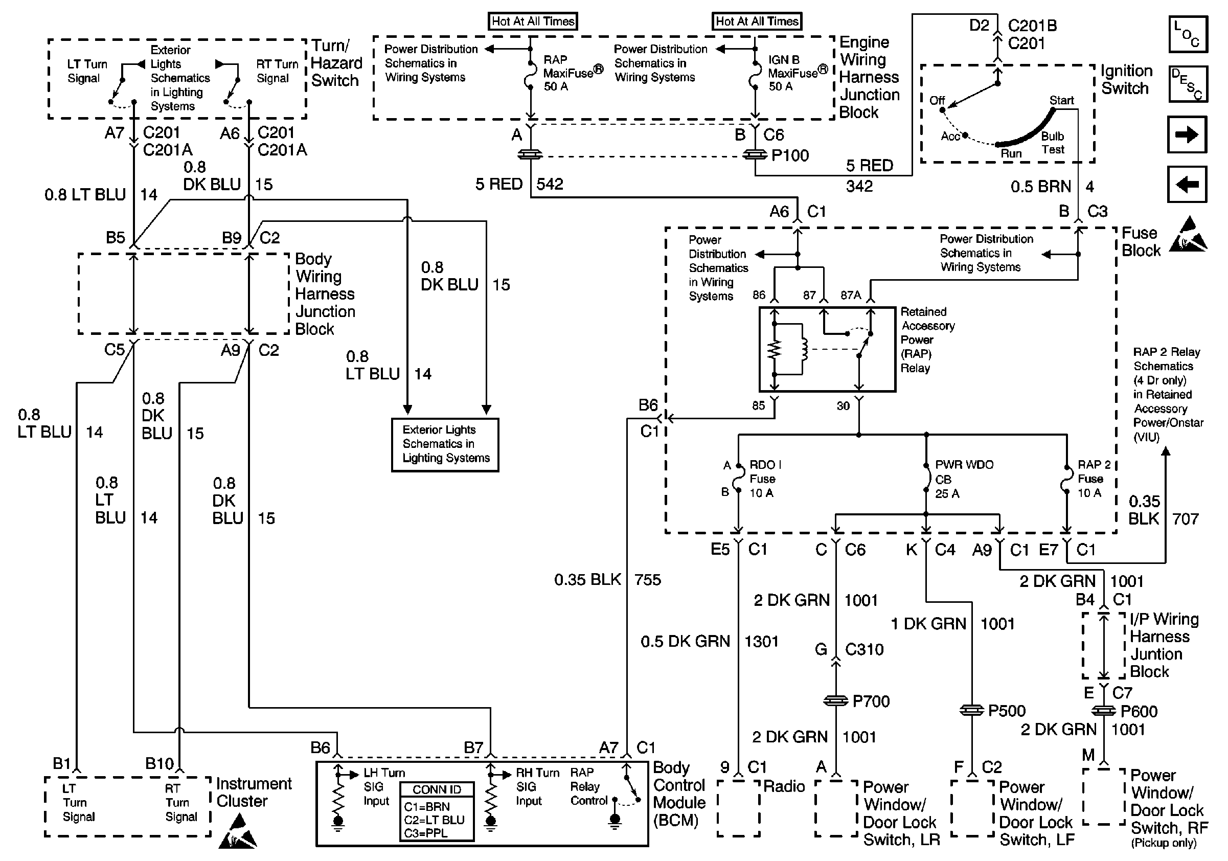
| Figure 1: |
Power and Ground, Key-In Ignition Switch
|
| Figure 2: |
DLC, DLR, Relay, DRL Lamps, G100
|
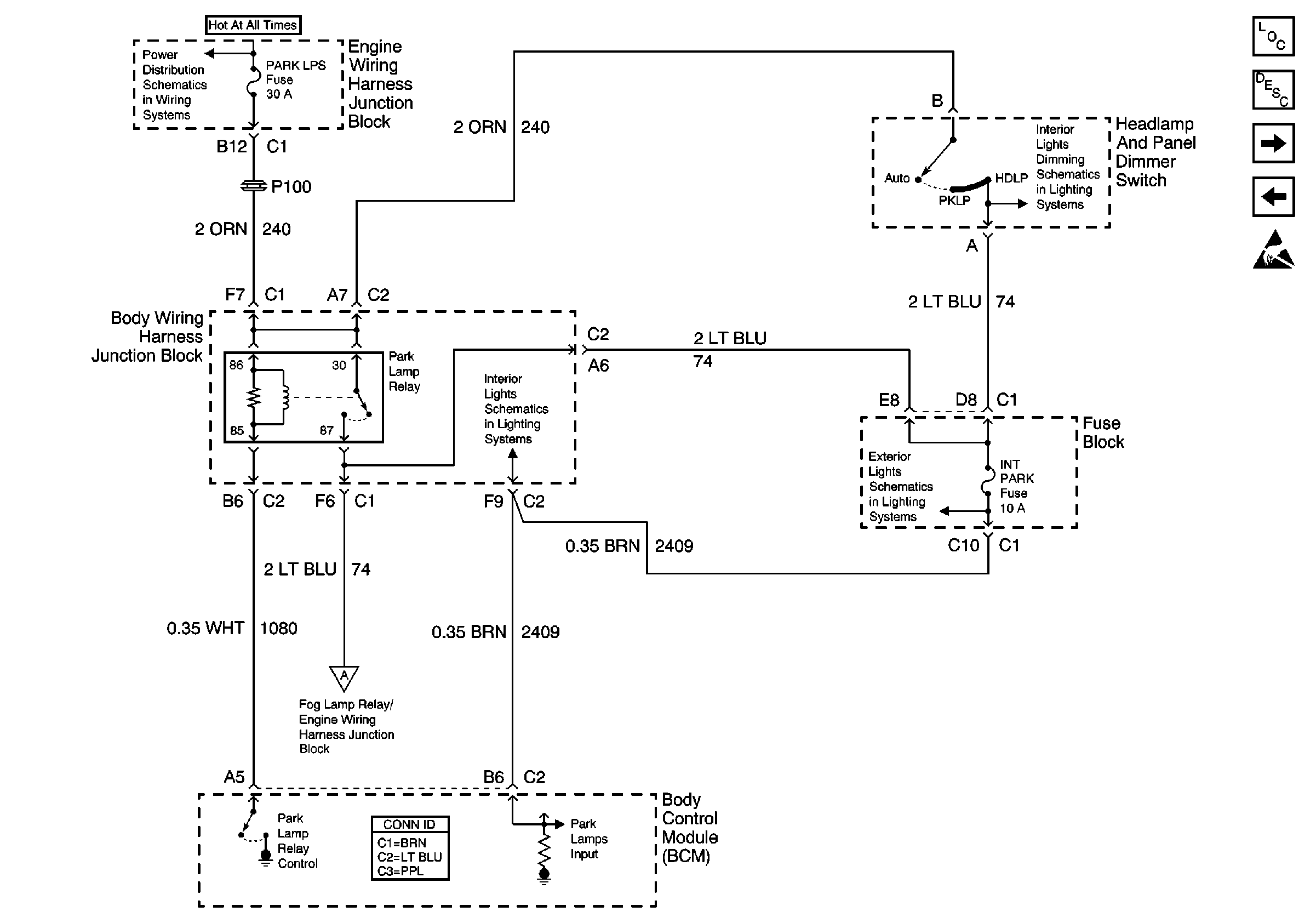
| Figure 3: |
PARK LPS Fuse, Park Lamp Relay, Headlamp and Panel Lamp Dimmer Switch
|
| Figure 4: |
Fog Lamp Relay, Fog Lamp Switch, G100, SP203
|
| Figure 5: |
AHL Relay, G102, SP203, Headlamp Dimmer Switch, Headlamps
|
| Figure 6: |
Inadvertent Power Relay, Courtesy Lamp Relay, Cargo Lamp
|
| Figure 7: |
Horn Relay, Ambient Light Sensor, Horns, Headlamp and Panel Dimmer
Switch
|
| Figure 8: |
RAP Relay, Turn/Hazard Switch, IP Cluster
|
| Figure 9: |
Passlock Sensor, EVO Solenoid, Steering Handwheel Speed/Position Sensor
|
| Figure 10: |
VSS Circuit, Park Brake Switch, Traction Assist Switch
|
| Figure 11: |
Tow/Haul Switch, Seat Belt Switch, SP203, G304
|
| Figure 12: |
Puddle Lamp Relay, Puddle Lamps, SE001 Fuse, G200, SP203
|
| Figure 13: |
Door Lock Switches, Door Lock and Unlock Relay-2DR
|
| Figure 14: |
Door Lock Switches and Relays-2DR Uplevel
|
| Figure 15: |
Door Lock Switches and Relays-4DR-Base
|
| Figure 16: |
Door Lock Switches and Relays-4DR-Uplevel
|
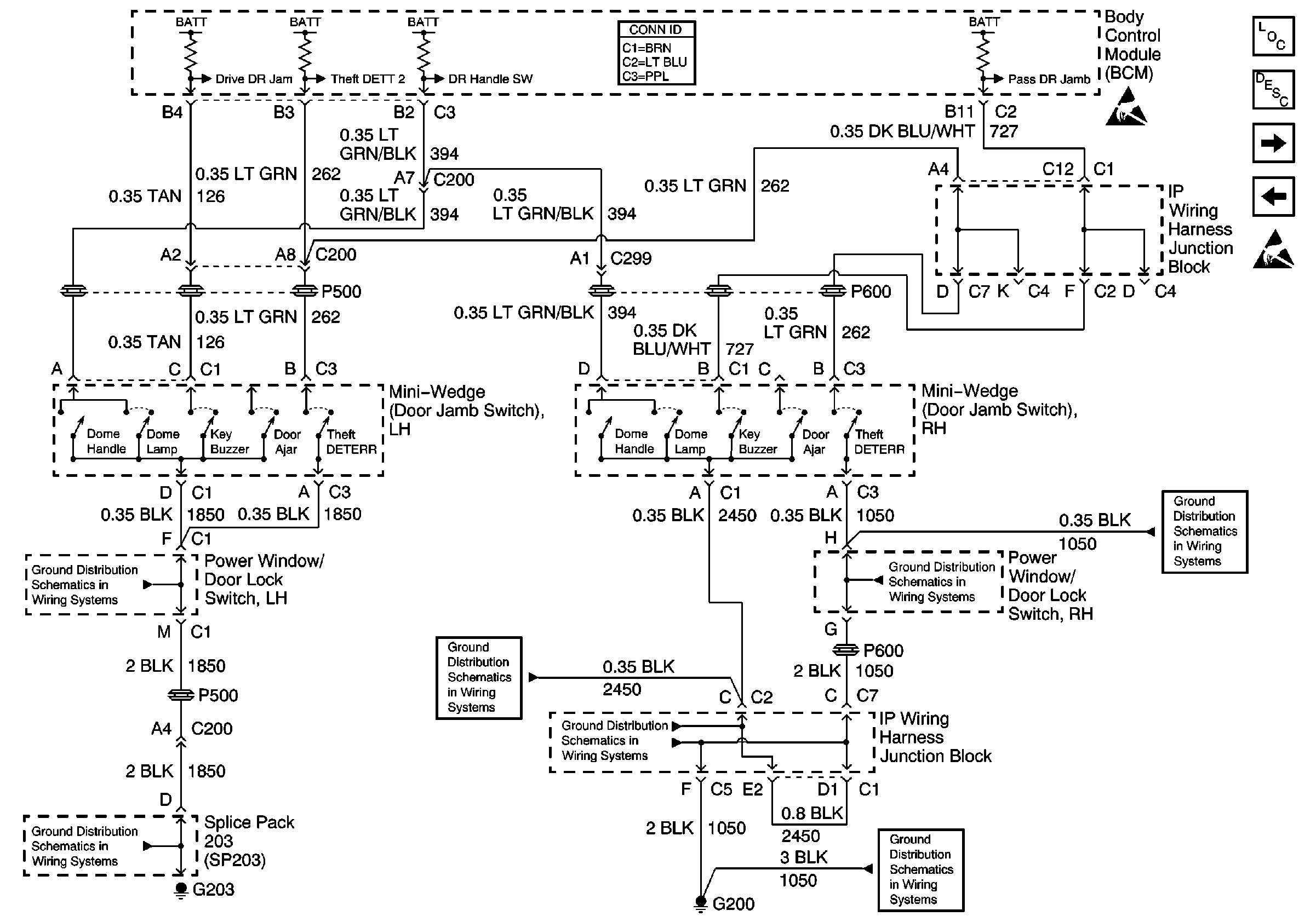
| Figure 17: |
Door Jamb Switches 2DR-Uplevel
|
| Figure 18: |
Door Jamb Switches 2DR-Uplevel
|
| Figure 19: |
Door Jamb Switches 4DR-Base
|
| Figure 20: |
Rear Door Jamb Switches 4DR-Base and Uplevel
|
| Figure 21: |
Door Jamb Switches 4DR-Uplevel
|
| Figure 22: |
Door Key Switch-Rear, Door Jamb Switches-4DR-Uplevel
|