GM Service Manual Online
For 1990-2009 cars only
Makes
🢒
Chevrolet
🢒
1999
🢒
Chevy Suburban - 2WD
🢒
Body and Accessories
🢒
Wiring Systems
🢒 Auxiliary Battery Schematics
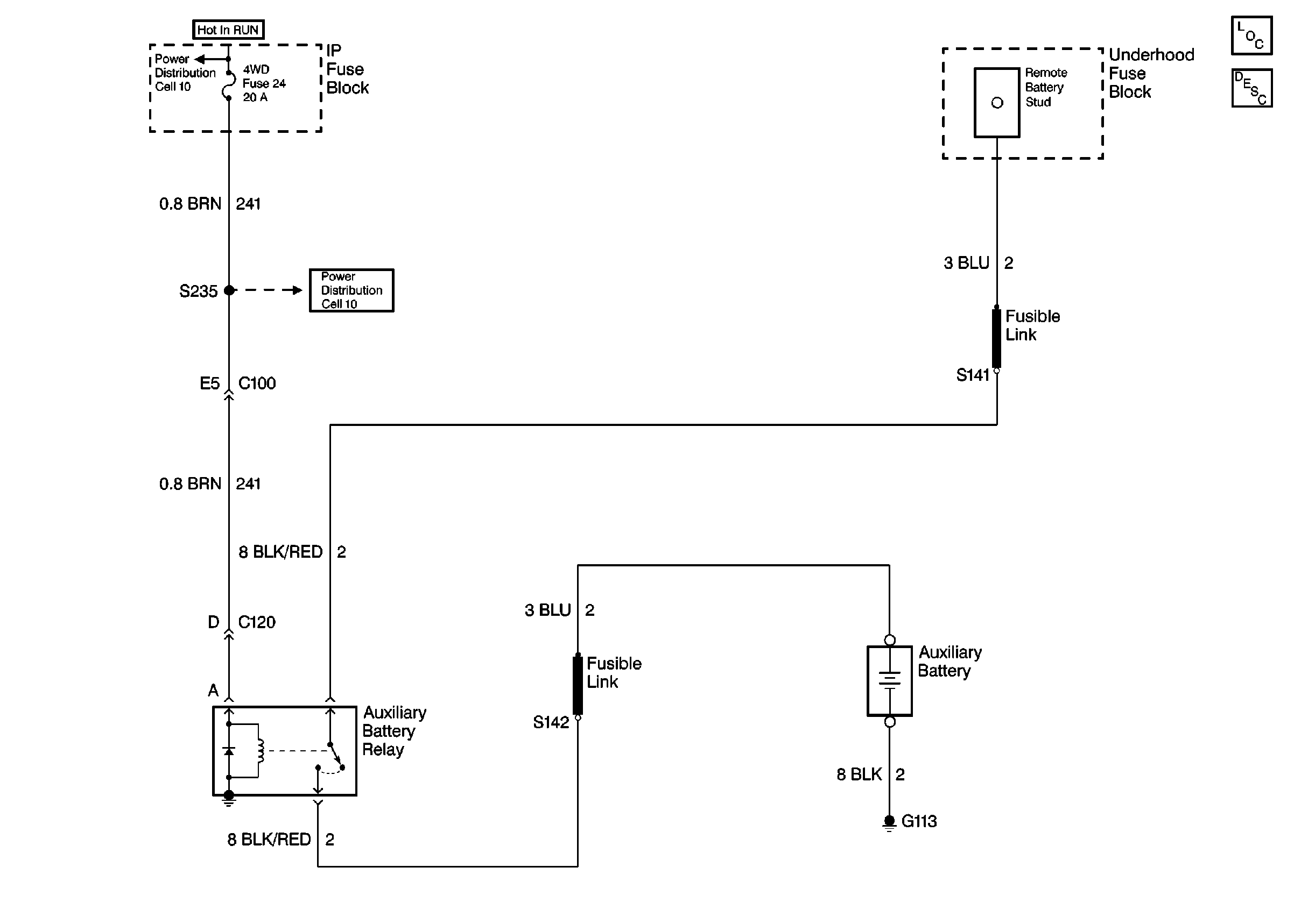
Cell 17: Auxiliary Battery, Relay, Remote Batttery Stud and Fusible Links
Power and Grounding Components
Power and Grounding Circuit Description
Cell 10: IGN B Fuse and Ignition Switch
Cell 10: CRUISE and 4WD Fuses