GM Service Manual Online
For 1990-2009 cars only
Figure 1:

Cell 44: Power, Ground and Indicators


Object Number: 246173  Size: FS
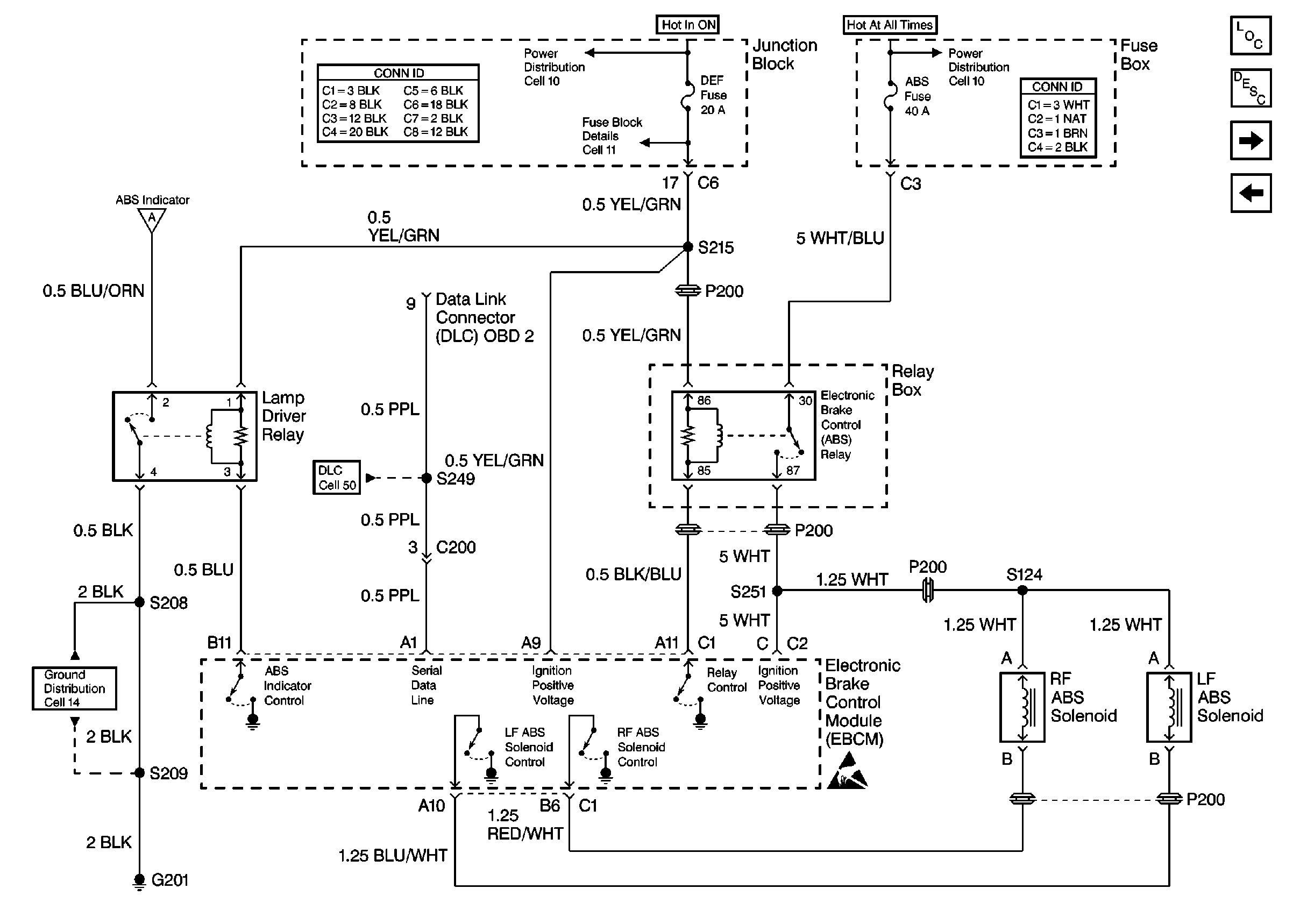
Figure 2:

Cell 44: DLC and Solenoids


Object Number: 246175  Size: FS
Figure 3:

Cell 44: Wheel Speed Sensors and Motor Pack


Object Number: 246176  Size: FS