GM Service Manual Online
For 1990-2009 cars only
Makes
🢒
Pontiac
🢒
1998
🢒
Firefly (Canada)
🢒
Body and Accessories
🢒
Horns
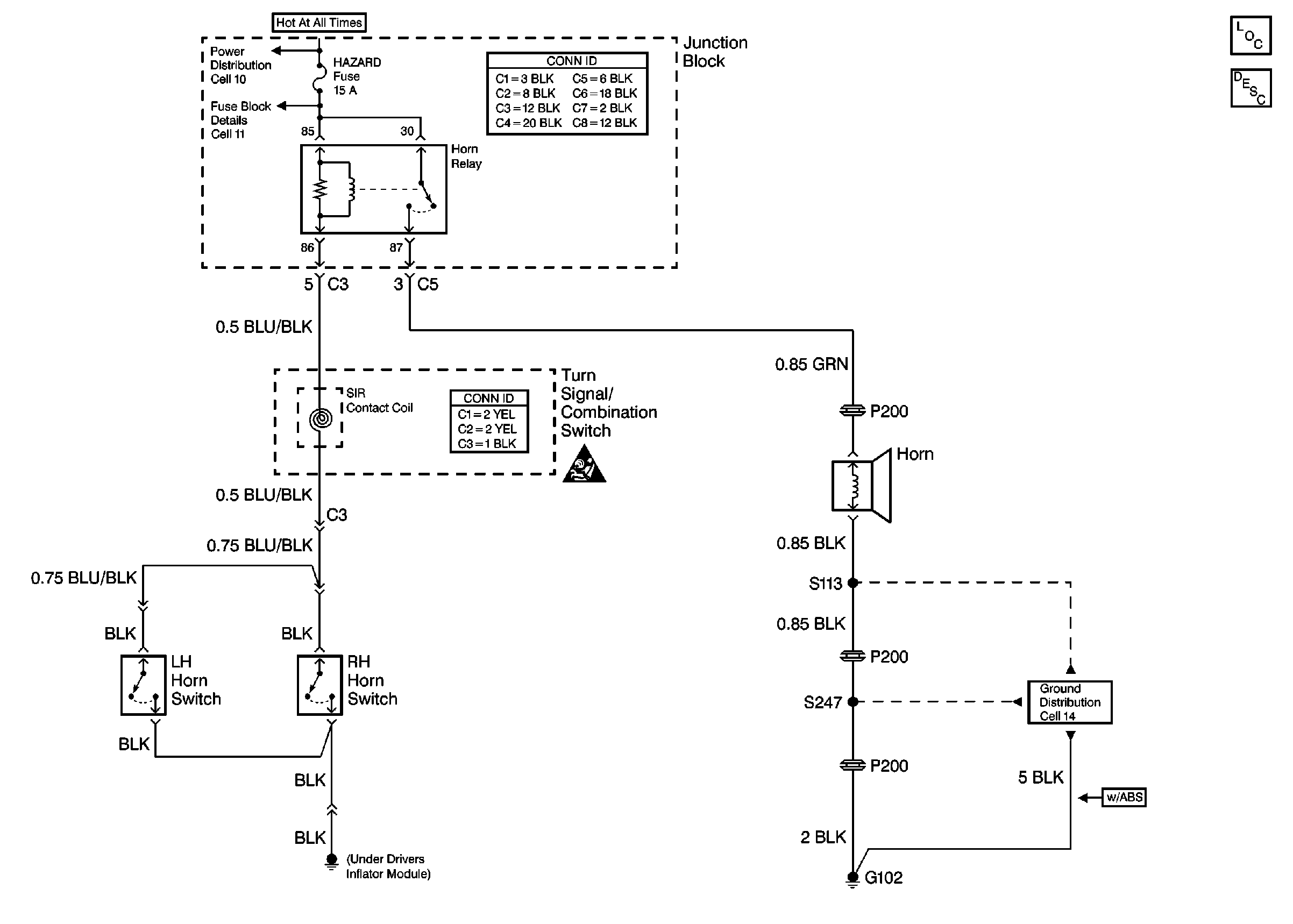
🢒 Horn Schematics
Cell 40: Turn Signal/Combination Switch, Right Horn Switch
Power Distribution Schematics
Fuse Block Schematics
Horns Components
Horns Circuit Description
Handling ESD Sensitive Parts Notice
Ground Distribution Schematics